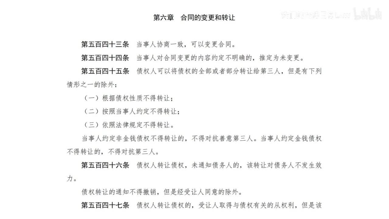
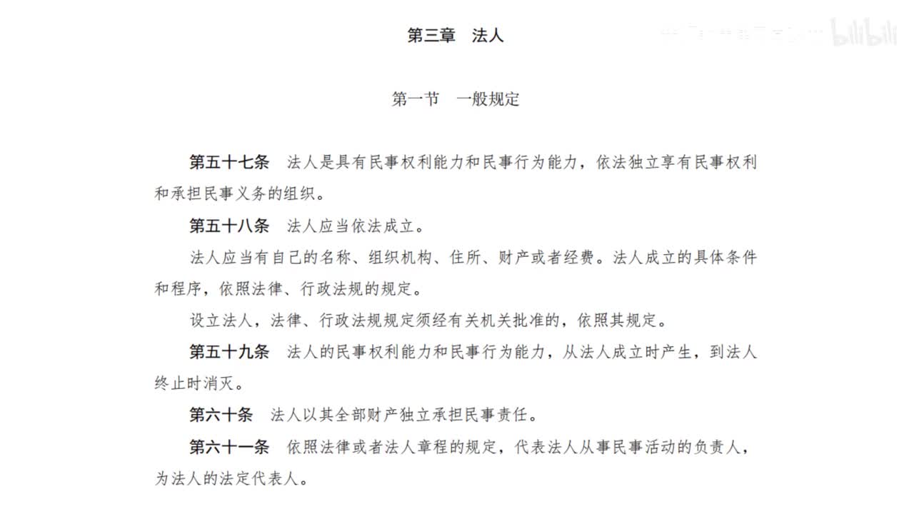
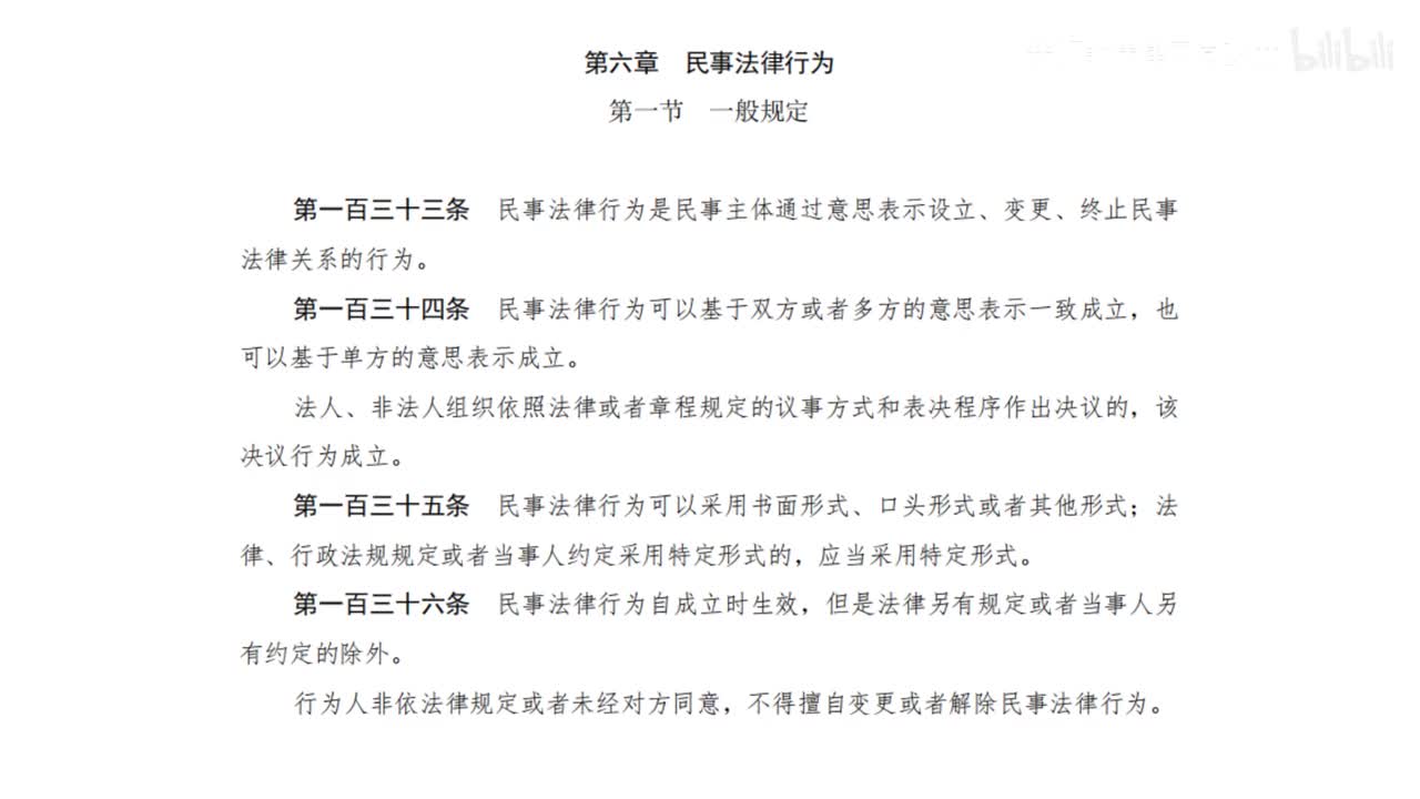
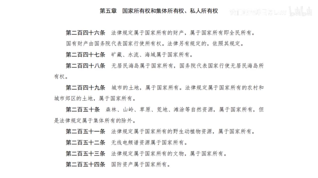
《中华人民共和国民法典》全文诵读学习-磨耳朵 - 一编1章 基本规定

UP主:
封面:
简介:
视频选集