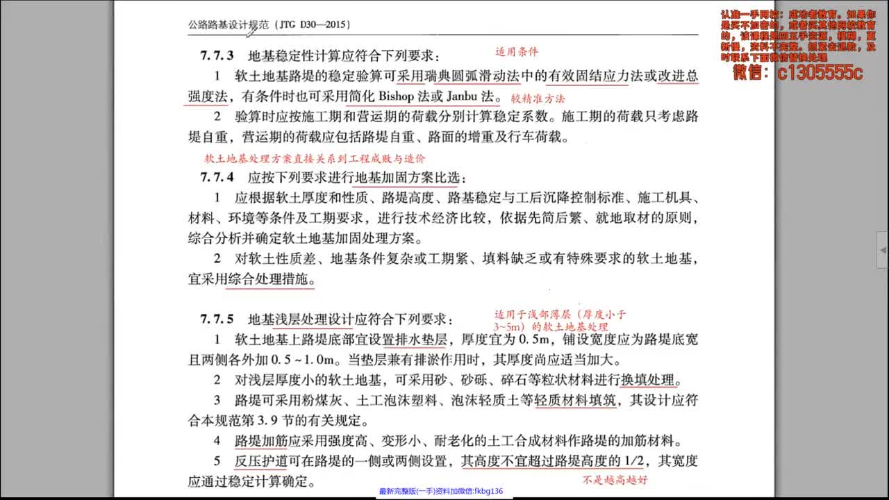
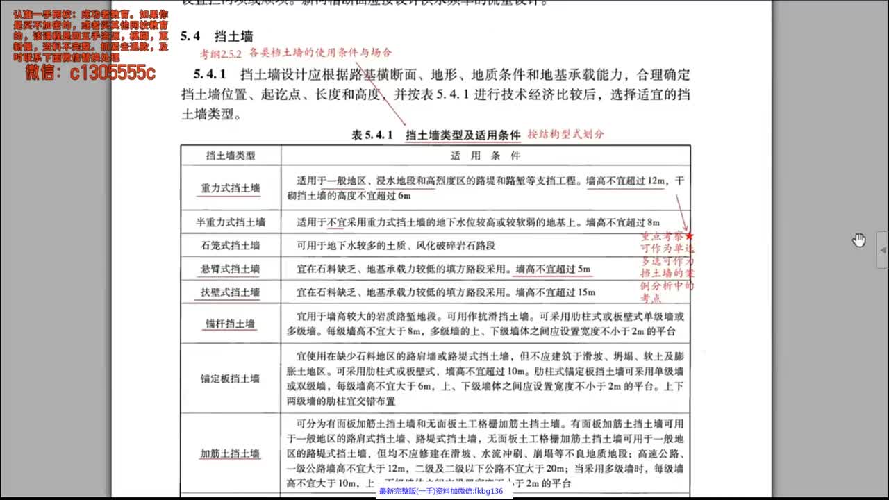
视频选集 [1]--1-公路技术标准-第1-3章(总则、术语、基本规定) [2]--2-公路技术标准-第4-5章(路线、路基路面) [3]--3-公路技术标准-第6-8章(桥涵、汽车及人群荷载隧道) [4]--4-公路技术标准-第9-10章(路线交叉、交通工程及沿线设施) [1]--1-小交通量农村公路工程技术标准(总则、术语、基本规定、路线、路 [2]--2-小交通量农村公路工程技术标准(桥涵、隧道、路线交叉、交通安全 [1]--1-公路路线设计规范-第1-5章(总则、公路分级与等级选用、公路 [2]--2-公路路线设计规范-第6-7章(公路横断面、平面) [3]--3-公路路线设计规范-第8-9章(纵断面、线形设计) [4]--4-公路路线设计规范-第10-12章(平面交叉、立体交叉、公路与 [5]--5-公路路线设计规范-第13章(公路沿线设施) [1]--1-立交设计细则1~5(总则、术语、功能与分类、控制要素、总体设 [2]--2-立交设计细则6 互通式立体交叉形式 [3]--3-立交设计细则7-9 匝道横断面、平纵面线形、超高与加宽 [4]--4-立交设计细则10 连接部 [5]--5-立交设计细则11-12 匝道端部平面交叉、其他设施接入 [6]--6-立交设计细则13-14 分离式立体交叉与跨线桥、改扩建 [1]--1-公路路基设计规范第1讲(概述及一般路基1、2、3.1-3.2 [2]--2-公路路基设计规范第2讲(一般路基及拼宽路基3.3~3.4、3 [3]--3-公路路基设计规范第3讲(路基边坡稳定性3.6、3.7) [4]--4-公路路基设计规范第4讲-1(路基支档与防护5.1~5.3、5 [5]--5-公路路基设计规范第4讲-2(路基支档与防护5.4、附录H) [6]--6-公路路基设计规范第5讲-1(特殊路基-7.1~7.7) [7]--7-公路路基设计规范第5讲-2(特殊路基7.7~7.10) [8]--8-公路路基设计规范第5讲-3(特殊路基-7.11~7.19) [1]--1-公路沥青路面设计规范-第1-5章(设计标准、结构组合、材料) [2]--2-公路沥青路面设计规范-第6章-附录A.4(结构验算、改建设计 [3]--3-公路沥青路面设计规范-附录B-G(结构验算方法及方案、回弹模 [1]--核心7-公路排水设计规范 [1]--公路软土地基路堤设计与施工技术细则 [1]--季节性冻土地区公路设计与施工技术规范 [1]--1-公路桥涵设计通用规范+第1~3章 [2]--2-公路桥涵设计通用规范+第4章 [1]--1-公路钢筋混凝土及预应力混凝土桥涵设计规范公混桥规-第1~5章 [2]--2-公路钢筋混凝土及预应力混凝土桥涵设计规范公混桥规-第6~9章 [1]--1-公路桥涵地基与基础设计规范 [2]--2-公路桥涵地基与基础设计规范 [1]--1-公路工程水文勘测设计规范 [2]--2-公路工程水文勘测设计规范 [1]--1-公路隧道设计规范 第一册 土建工程 [2]--2-公路隧道设计规范 第一册 土建工程 [3]--3-公路隧道设计规范 第一册 土建工程 [1]--1-公路隧道设计规范 第二册 交通工程与附属设施