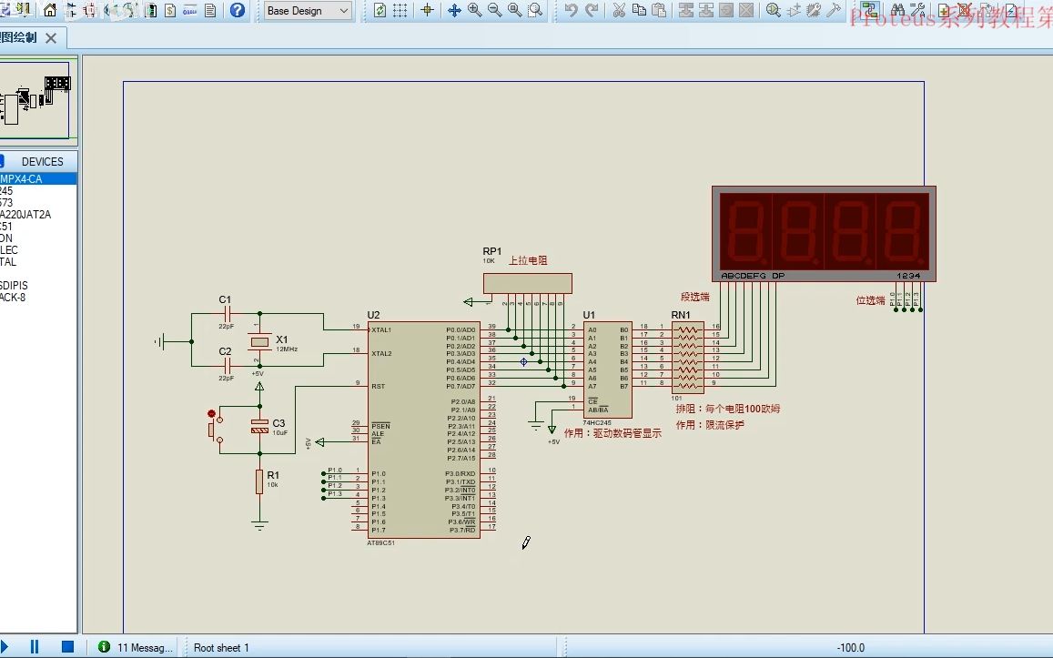
【Proteus系列教程第三课】静态数码管制作

UP主:
封面:
简介: