ShowBL
www.showbl.com

  • 哔哩哔哩视频解析
  • 抖音视频去水印
ShowBL > 【vSphere 7.0深度解析-1】计算虚拟化、存储虚拟化、网络虚拟化
高清视频下载观看高清视频查看封面

【vSphere 7.0深度解析-1】计算虚拟化、存储虚拟化、网络虚拟化 - 1、概述

UP主:
封面:
简介:
视频选集
1、概述

1、概述

2、CPU虚拟化

2、CPU虚拟化

3、内存虚拟化

3、内存虚拟化

4、存储虚拟化

4、存储虚拟化

5、网络虚拟化

5、网络虚拟化

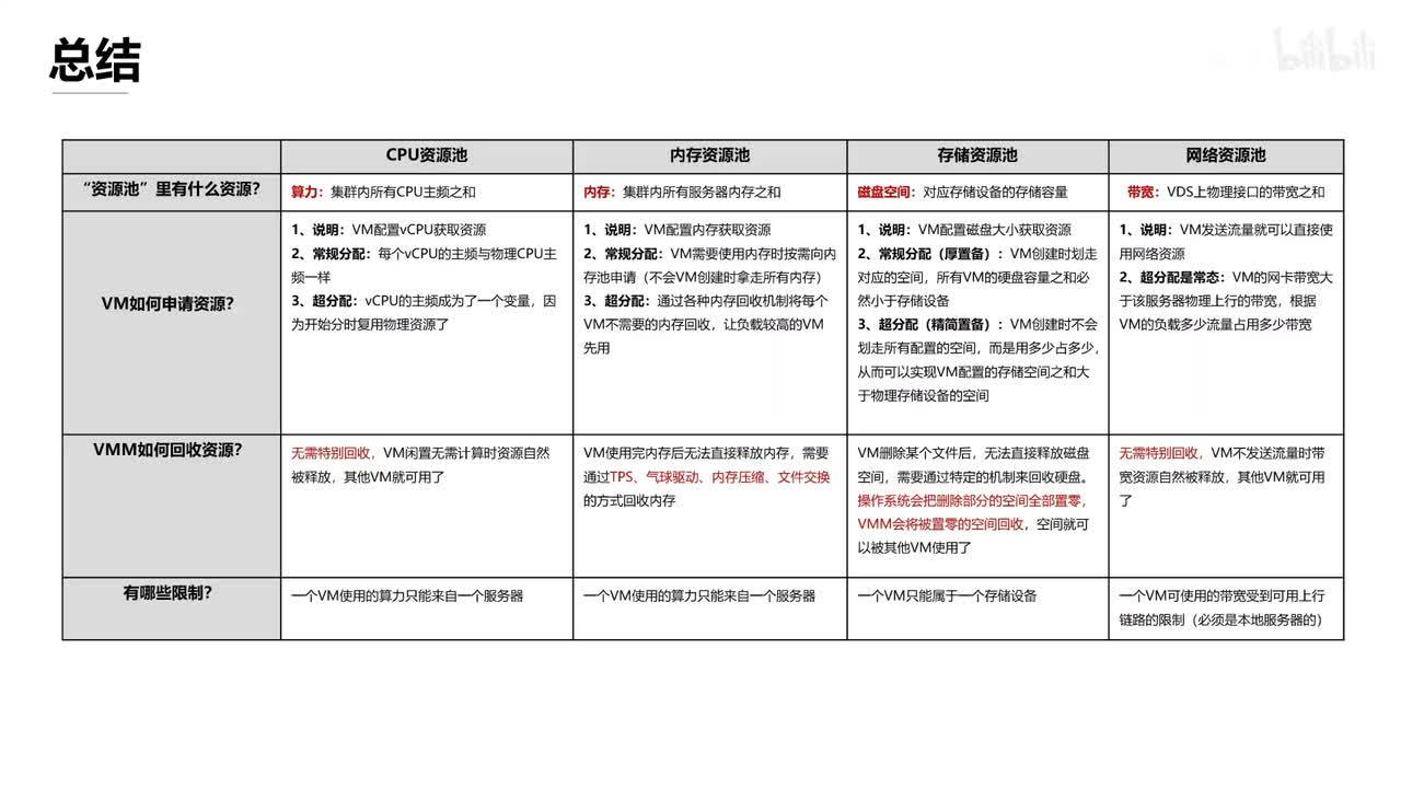
6、总结

6、总结

前一篇: 嵊州小笼包,就是这个味!#御小笼老面小笼包 #黑猪肉小笼包#非遗手工制作#工厂实拍视频 #嵊州地道小吃 后一篇: 70秒看完边狱公司第7章剧情第3部分【边狱公司】
Copyright © 2024-2026 ShowBL