ShowBL
www.showbl.com

  • 哔哩哔哩视频解析
  • 抖音视频去水印
ShowBL > 11.网络物理隔离技术原理与应用
高清视频下载观看高清视频查看封面

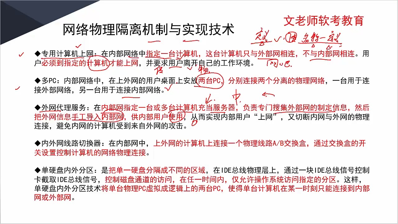
11.网络物理隔离技术原理与应用

UP主:
封面:
简介:
惟昊天兮昭灵的视频
6.访问控制技术原理与应用

6.访问控制技术原理与应用

11.网络物理隔离技术原理与应用

11.网络物理隔离技术原理与应用

前一篇: 【委内瑞拉男子凌晨被妻子叫醒,得知总统被捕获后的真实反应 后一篇: 【委内瑞拉男子凌晨被妻子叫醒,得知总统被捕获后的真实反应
Copyright © 2024-2026 ShowBL